GPIO Electrical Characteristics
Both the opto-isolated input and output have over current protection.
The output is open collector and thus requires a pull-up resistor to operate. The rise time and bias current is determined by the resistor value chosen. If the camera is generating an output signal that approaches the rise time plus the fall time of the circuit, care must be taken to optimize the pull-up resistor chosen to minimize the rise time while still remaining within the current limits of the output circuit.
The opto-isolated specifications listed below are applicable when power to the camera is provided through the interface and not through the GPIO.
Operating Range
| Description | Minimum | Maximum |
|---|---|---|
| Opto-isolated Input Voltage | 0 V | 30 V |
| Opto-isolated Output Voltage | 0 V | 24 V |
| Opto-isolated Output Current | 25 mA | |
| 3.3 V Output Current | 120 mA |
Opto-isolated External Voltage Resistor Combinations
| External Voltage |
External Resistor |
OPTO_OUT Low Voltage |
OPTO_OUT High Voltage |
Output Current |
Output Current Low |
Output Current High |
||
|---|---|---|---|---|---|---|---|---|
| No Load | Load | No Load | Load | No Load | Load | Load | ||
| 3.3 V | 200 Ω | 1.47 V | 1.44 V | 3.25 V | 2.64 V | 8.4 mA | 2.52 mA | 8.52 mA |
| 5 V | 1.0 kΩ | 0.92 V | 0.86 V | 5 V | 2.29 V | 3.9 mA | 2.68 mA | 4.04 mA |
| 12 V | 2.4 kΩ | 1.08 V | 1.02 V | 12.08 V | 3.78 V | 4.54 mA | 3.44 mA | 4.56 mA |
| 24 V | 4.7 kΩ | 1.3 V | 1.08 V | 24 V | 6.36 V | 4.78 mA | 3.7 mA | 4.82 mA |
| 30 V | 4.7 kΩ | 1.4 V | 1.32 V | 30 V | 11.08 V | 5.96 mA | 3.02 mA | 5.08 mA |
| Values are for reference only | ||||||||
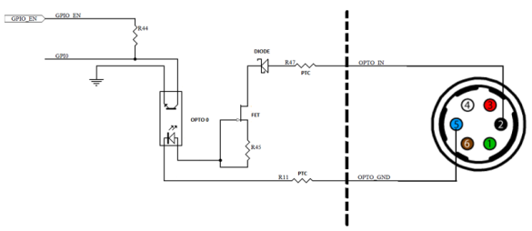
Opto-isolated input circuit
Opto-isolated output circuit
Non-isolated External Voltage Resistor Combinations
| External Voltage |
External Resistor |
Current |
|---|---|---|
| 3.3 V | 1.0 kΩ | 3.1 mA |
| 5 V | 1.0 kΩ | 4.8 mA |
| 12 V | 2.0 kΩ | 6 mA |
| 12 V | 2.4 kΩ | 5 mA |
| 24 V | 4.7 kΩ | 5.2 mA |
| 30 V | 4.7 kΩ | 6.5 mA |
| Values are for reference only | ||
Non-isolated input and output circuit
_242x41.jpg)